关于印发《威廉希尔中文网站课程考核与学业管理实施细则(修订)》的通知
各处室(部门)、学院:
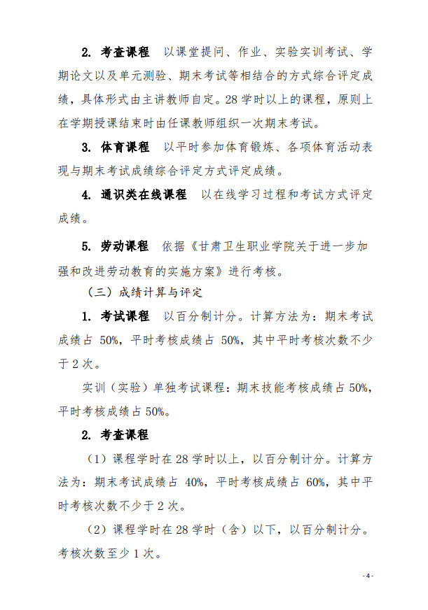
为进一步发挥课程考核在学生学业管理中的积极作用,调动学生学习主动性和积极性,全面考核和评价学生的学习 效果,达到不断改进教学工作,提高教学质量的目的,根据 《普通高等学校学生管理规定》(教育部第 41 号令),结合学校实际,对学校 2019 年印发的《威廉希尔中文网站课程考核与学业管理实施细则》进行了修订,经校长办公会议审 议通过,现予以下发,请遵照执行。
特此通知。
附件:威廉希尔中文网站课程考核与学业管理实施细则(修订)
威廉希尔中文网站
2021 年 6 月 23 日








学校首页
职能简介
人才培养
教师发展
实验实训
质量工程
管理制度